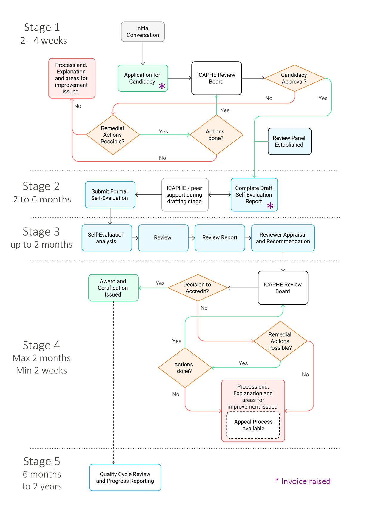
Indicative process timeline & workflow for Accreditation

Below you will find the key stages in the accreditation processes for Programme & School Accreditation. The processes are then further represented as a process workflow below. The timings are indicative and can be expedited by either the applicant or ICAPHE. 

In this video we provide an overview of the five main stages involved in accreditation from the initial contact through to the ongoing quality improvment aspects.

International Accreditation of Schools and Programs of Public health

Stage 1. Application for Candidacy (2-4 weeks)

The Initial Application stage usually begins with an introductory conversation. This is followed by completing the eligibility criteria to be satisfied and brief introduction to candidates programme / School.

International Accreditation of Schools and Programs of Public health

Stage 2. Self-Evaluation (2 to 6 months)

In this stage the applicant drafts a Self-Evaluation which is reviewed for clarity and coherence by ICAPHE or peers review it. Once finalised, the final version is submitted two months before the review, allowing reviewers to prepare and request any needed clarifications.

International Accreditation of Schools and Programs of Public health

Stage 3.  Review (up to 2 months with report)

A visit review of the applicant will be undertaken by an assigned visit Panel. The visit review will consist of either an on-site, on-line or hybrid review. Once a Review has been undertaken a report is drafted and refereed back to the applicant. The review team has up to 8 weeks for the draft report to be sent to the applicant who then has two weeks to respond with any factual inaccuracies contained in the report. Before the end of this period, the draft review panel’s assessment and report will be sent to the Review Board.

International Accreditation of Schools and Programs of Public health

Stage 4. Decision (minimum 2 weeks, maximum 2 months)

The ICAPHE Review Board meet every 2 months. Reports require to be sent 2 weeks in advance of the meeting. If by chance, the timeframe is missed, the report and decision will be forwarded to the next meeting although this can be expedited through ad-hoc Board meetings.  The ICAPHE Review Board will arrive at a decision based on the review panel’s recommendations. The ICAPHE Review Board is at liberty to deviate from the recommendations, provided it explains the reasons for doing so. During this process, the ICAPHE Review Board may also request additional information or clarifications from the applicant or the panel.

Once the decision-making process is complete, ICAPHE will publish the final decision and the assessment report on its website.

International Accreditation of Schools and Programs of Public health

Stage 5. Quality Cycle Review and Progress Reporting (6 months to 2 years)

During the process, a series of recommendations for quality improvement may be made by both the Panel and Review Board. These will form the basis for a series of monitored action plans with accompanying timeframes.

Process Workflow

International Accreditation of Schools and Programs of Public health
error: