ICAPHE CPD Accreditation Process Overview

Description

The ICAPHE CPD Accreditation process offers structured recognition for high-quality continuing professional development (CPD) activities within public health. It supports courses such as short training sessions, standalone modules, micro-credentials, MOOCs, and symposia. The application process is self-guided, encouraging providers to reflect on course design, delivery, and relevance, ensuring alignment with professional and educational standards.

Application Structure

Applicants are asked to submit detailed information covering course aims, learning outcomes, organisational structure, target audiences, admissions processes, learning and assessment methods, and quality assurance practices. The application includes guidance for an optional mapping courses to the WHO Essential Public Health Functions (EPHFs).

Key Areas Assessed

  • Course Design and Distinctiveness: Applicants outline the unique features of their course and its intended impact.

  • Teaching and Learning Approaches: The teaching methods, assessment strategies and integration of innovation are detailed.

  • Social Accountability: Courses are encouraged to demonstrate responsiveness to community needs.

  • Trainer Expertise: Information about faculty qualifications and support staff is required.

  • Quality Assurance: Policies for continuous improvement and ethical practices are reviewed.

 

WHO EPHF Mapping

Courses are invited (but not required) to map their content against the WHO’s twelve Essential Public Health Functions. This supports global alignment and strengthens course development.

Process Highlights

  • Courses must submit a full application form with appendices including faculty bios and course handbooks.

  • Applications are reviewed internally before being sent to external reviewers for evaluation.

  • Successful courses receive CPD accreditation valid for three years.

  • Significant changes to the course during this period must be reported to ICAPHE.

Feedback and Quality Enhancement

Applicants are encouraged to complete a feedback form to help refine both the accreditation process and the WHO EPHF frameworks. A brief SWOT analysis is also requested to support internal reflection and course improvement.

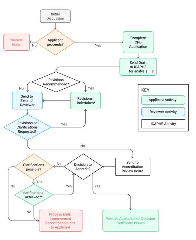
ICAPHE CPD Accreditation Process Workflow

The following workflow outlines the key steps involved in the accreditation of CPD (Continuing Professional Development) courses. The duration of the process may vary depending on how promptly and accurately applicants are able to complete their submission, as well as the timing of when their documents are submitted.

To ensure a smooth and timely review, applicants are strongly encouraged to consult the published submission timelines. These timelines provide guidance on the most suitable dates for submitting your application in order to avoid delays and ensure timely processing.

International Accreditation of Public health Courses

.

CPD Resources

CPD Accreditation Handbook

CPD Self-Evaluation
Report Template

CPD Accreditors Manual

© ICAPHE 2025

error: